betway西汉姆联官网
导航
首页
学校首页
学院首页
学院概况
学院简介
现任领导
组织机构
发展思路
合作项目
项目信息
合作方简介
年度报告
项目评估
交流互访
招生信息
学院简介
招生专业
学习生活
机械工程专业
电气工程及其自动化专业
计算机科学与技术专业
工业工程专业
就业风采
升学情况
招生指南
常见问题
招生咨询
历年录取情况统计
留学项目
留学项目简介
留学招生简章
留学生升学
留学生就业
留学动态
教学管理
专业介绍
培养计划
校历
教学运行
党群建设
理论学习
学习参阅
组织发展
党群活动
学团建设
组织机构
学生活动
春风志愿者
学生会
规章制度
国家文件
校发文件
学院文件
相关链接
当前位置:
首页
合作项目
项目信息
正文
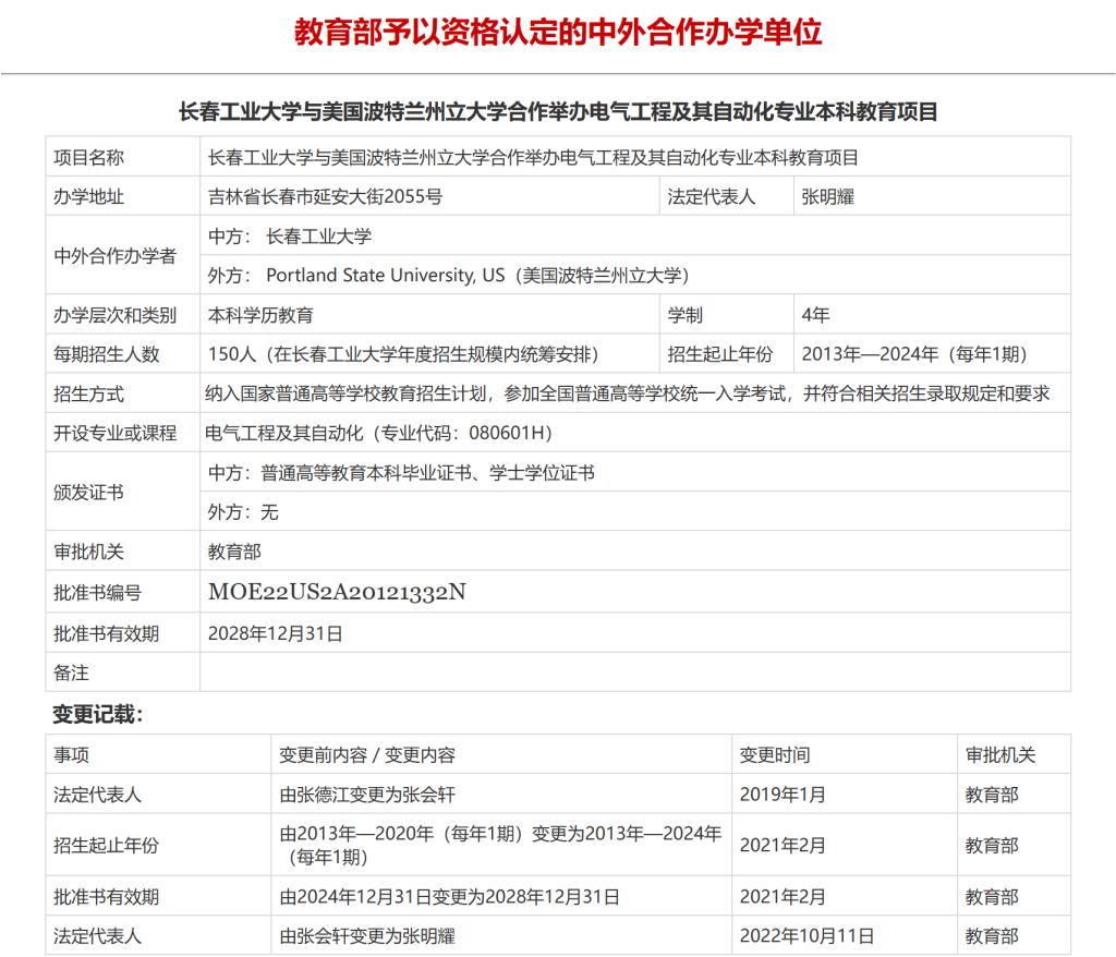
betway西汉姆联官网与美国波特兰州立大学合作举办电气工程及其自动化专业本科教育项目
时间:2013-04-16
作者:
文章来源:国际教育学院
浏览:
一、项目批准书
二、项目信息表